- Get link
- X
- Other Apps
- Get link
- X
- Other Apps

Kvd 700 Precision Kelvin Varley Voltage Divider
Daqarta Sound Card Input Range And Limiter Circuits
The Resistor Ladder An Easy To Build Digital To Analog


Basic Guide To Voltage Dividers Pi My Life Up

Potentiometer As A Voltage Divider Dc Circuits

Details About 1x 1 20ohm 7w Audio Speaker Divider Crossover Ceramic Resistance Cement Resistor

Simple Automatic Volume Control With Arduino Pcb Isolation

Loudspeaker Impedance Measurement Using A Multimeter And 2

Amplifier Audio Transistor Circuit Voltage Divider Bias

Us 13 06 11 Off 10pcs 10 19 Ohm 30w High Power Resistor Non Inductive Ceramic Cement Resistor For Audio Frequency Divider Stage Speaker In Speaker

Patent Report Us10135406 On Chip Resistor Divider

Audio Oscillators

Egr Example Series Circuit What Is The Total Resistance

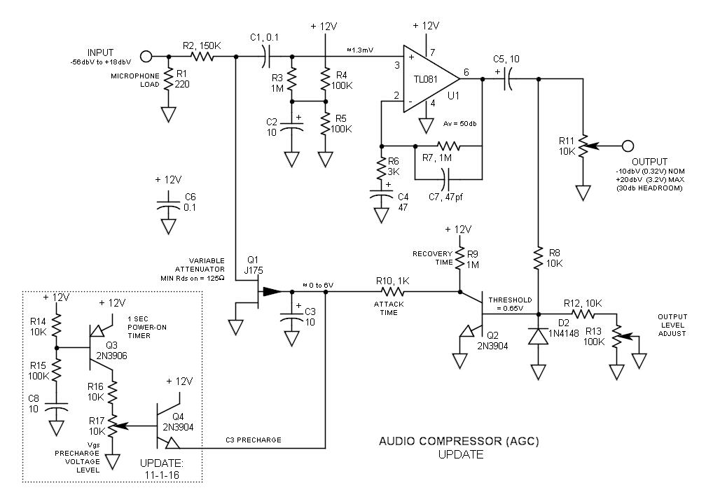
Audio Compression Amplifier Agc

Us 2 37 5 Off Hifidiy Live Audio Wirewound Resis Housed Shell High Power Speaker Frequency Divider Resistor 10w 1 5 2 2 4 7 24 Ohm Diy Parts In
- Get link
- X
- Other Apps
Comments
Post a Comment